圣邦微可编程限流开关SGM2523,守护电路安全

SGM2523是一款具有欠压保护、过热保护及短路保护功能,外形紧凑、功能丰富的eFuse可编程限流开关。采用绿色环保型SOT-23-6封装,工作温度范围为-40℃至+125℃,2.5V到24V的宽输入电压允许控制5V及12V等通用DC总线,可承受30V的浪涌电压。室温条件下,±10%内的限流精度能够确保SGM2523向多种系统提供电路保护,避免由于输出电流的意外短路和瞬变给输入电流造成影响。可编程的缓起电路可以减小输入端的浪涌电流、降低启动过程中输出电容充电及负载电流对输入电源的冲击,并且通过配置合适容值的软启动SS电容,在有限的限流设定下使带载容性负载达到1000μF。

由于内部集成了过流和短路保护功能,SGM2523能够避免输入电源过度设计,短路保护快速响应机制确保系统在检测到短路情况时迅速将负载与输入进行隔离。同时,该器件还允许用户通过一个外部电阻器对0.1A到1.2A之间的过电流极限阈值进行编程,其3%的阈值精度可确保严格监控总线电压,用户无需设计单独的电压监控芯片。

SGM2523典型应用电路如图1所示,主要应用于白色家电、机顶盒、DTV、智能仪表和气体分析仪、工业/电信热插拔、电表、汽车、USB电源分配、USB3.1供电、适配器电源设备等领域。

图1 可编程限流开关SGM2523的典型应用电路

典型应用案例分析

以在智能手机、便携式手持设备、白色家电、机顶盒和游戏机等应用中占据主导地位的初级侧可调电源与适配器为例,尽管它们为5W到30W的终端提供了高效、低成本和低组件数的功率解决方案,但是这些电源有以下缺点:

  • 对于包括短路在内的突发性电路故障无法提供二级侧(Secondary-Side)保护
  • 过载瞬变时无法提供精确的限流
  • 交流输入电压突变时,输出电压调节能力欠缺,从而触发输出过电压机制

以上所列举的应用其实都需要精确的输出限流和二级侧保护,以便能够驱动二级侧电流传感的需求。但如果额外添加精密运算放大器,既增加了系统复杂性,也容易导致传感损耗,而SGM2523内部集成的低阻抗N沟道FET则提供了一个简单有效的解决方案。

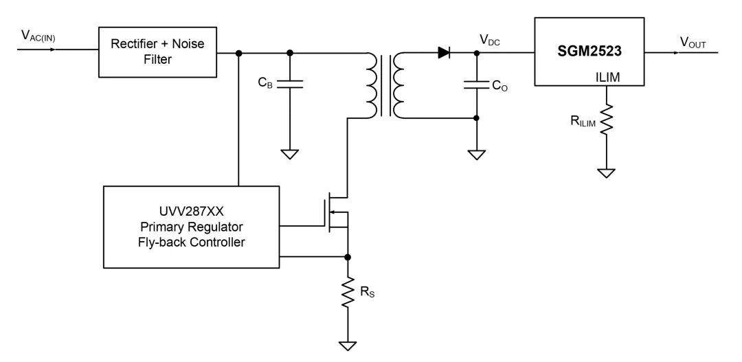
图2显示了在AC/DC电源中使用SGM2523进行限流和保护的情况。

图2 在AC/DC电源中使用SGM2523进行限流和保护

当发生短路时,电流会超过电流限制RILIM电阻器设置的IFAST-TRIP数值,SGM2523内置的快速比较器就会在小于0.3μs(TYP)的时间内关闭内部FET。此外,当任何系统负载发生热插拔时,SGM2523还提供浪涌电流限制。

表1显示了SGM2523评估板在输入电压/电流、输出电流限值0.590A@62kΩ时的短路保护测试数据。

表1 SGM2523评估板在62kΩ限流电阻下,短路保护测试数据

2.5V到24V智能负载开关是SGM2523的另一类常见应用。智能负载开关是一种用于负载(等效电阻或感性负载)切换的串联FET,出现故障时也能提供保护,大多数情况下采用分立方案,需要较多的元器件和复杂的电路设计。但如果采用SGM2523,由于其在内部高度集成了可编程软启动、可编程电流限制、过温保护、故障标志和欠压锁定等功能,设计人员只用一颗芯片就可实现故障保护。

图3显示了SGM2523作为负载开关的典型应用。

图3 SGM2523作为负载开关的典型应用

表2左右分别显示了SGM2523评估板加载1000μF输出电容短路启动和加载1000μF输出电容同时加载电子负载(CR-30Ω)软启动的测试数据。

表2 SGM2523评估板在不同输出负载时软启动测试数据

而在本征安全(Inherent Safety,IS)应用中,考虑到本征安全正成为危险区域电气和电子设备安全运行的突出需求,因此在设备设计中,设备可用的总能量无论以何种形式存在(电/火花/热),均不能点燃易爆气体环境。这就要求在气体分析仪、医疗设备(心电图机)、门式工业设备、电缆配电系统和手持式电动工具等应用中必须具备精确的限流,以确保在宽工作温度范围和可变的环境条件下不会超过设定的限流值,从而满足相关安全标准的严苛要求。

图4 SGM2523在本征安全中的应用

SGM2523性能参数

  • 2.5V到24V宽输入电压范围,浪涌电压高达30V
  • 集成保护开关且具有极低的导通电阻RDS(ON):78mΩ(TYP)
  • 可编程软启动时间
  • 100mA至1.2A可编程电流限制
  • 短路保护
  • OCP打嗝保护

    SGM2523A:限流模式

    SGM2523B:关断模式

  • 热关断保护

    SGM2523A:自动恢复

    SGM2523B:热关断锁存

  • 接口引脚使能
  • 工作温度范围:-40℃至+125℃
  • 绿色环保型SOT-23-6封装
发表评论

邮箱地址不会被公开。 必填项已用*标注